2021年郑州发生几次疫情
〖壹〗、三次。2021年是郑州多灾多难的一年,先后经历了3次较大的疫情和一次特大的洪水灾害,分别是2021年3分 、6月份、9月份 ,这“3疫1水”,放到全国,也实属罕见 ,郑州简称“郑”,古称商都,是河南省省会、特大城市 、中原城市群核心城市 ,国务院批复确定的中国中部地区重要的中心城市、国家重要的综合交通枢纽 。

〖贰〗、次。通过查询相关信息所示,郑州市的2021年,经历了3次较大的疫情和一次特大的洪水灾害 ,这“3疫1水 ”,放到全国,也实属罕见。
〖叁〗 、多次疫情的叠加影响:这已是郑州两年内经历的第四次疫情 。此前 ,郑州在七八月份和11月份也曾遭遇疫情冲击。一次次的停摆让许多商店、餐厅倒闭,孩子们长期在家上网课,市民生活受到严重影响。核酸检测的常态化:郑州人因频繁做核酸上了热搜,有人调侃“做核酸做到了喉咙起茧子” 。

郑州多少例阳性
〖壹〗、核酸检测与症状监测:9人在入境后核酸检测结果呈阳性 ,但均无发热 、咳嗽等临床症状。根据现行管理规范,被判定为新冠病毒无症状感染者。后续处置:确诊后,9人立即由专用车辆转送至定点医疗机构 ,进行进一步隔离医学观察 。
〖贰〗、疫情形势严峻:11月22日,郑州市新增阳性病例813例(社会面282例),截至23日20时初筛阳性996例。奥密克戎变异毒株传播速度快、隐匿性强 ,叠加人流物流增加,导致疫情快速蔓延。社会面清零目标:若不采取果断措施,疫情将对居民生产生活和健康造成巨大威胁 。
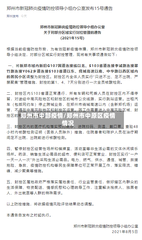
〖叁〗 、当前疫情形势与防控目标截至5月5日 ,郑州市本轮疫情仍处于发展阶段。5月4日新增阳性病例28例(确诊5例、无症状感染者23例),4月30日至5月5日中午12时累计报告阳性病例71例(确诊19例、无症状感染者52例)。病例分布涉及郑东新区、金水区 、二七区、管城区、惠济区 、中牟县、荥阳市等多个区域。
〖肆〗、根据郑州市疫情工作报告了解到,截止到2022年11月9日 ,郑州1232例阳性 。郑州(Zhengzhou),简称“郑”,古称商都,是河南省省会 、特大城市、中原城市群核心城市 ,国务院批复确定的中国中部地区重要的中心城市、国家重要的综合交通枢纽。
〖伍〗 、郑州阳性数量2864例。通过查询相关信息显示2022年11月11日,河南省卫健委通报全省新型冠状病毒肺炎疫情最新情况显示,11月10日0-24时 ,全省新增本土确诊病例124例,其中郑州市124例 。新增本土无症状感染者2881例,其中郑州市2864例。
为什么郑州疫情中原区这么严重
人员流量太多。于中原地区 ,冬天气候本身就是寒冷干燥,为病毒提供了良好的生存空间 。这也是郑州疫情迟迟不见好转的原因。人员流动太大,无法完全封闭。郑州疫情中原区这么严重是因人流量太多 。郑州简称“郑 ” ,古称商都,是河南省省会、特大城市、中原城市群核心城市,国务院批复确定的中国中部地区重要的中心城市 、国家重要的综合交通枢纽。
五一假日期间郑州疫情未全城封城 ,而是主城区参照管控区标准管理,疫情对郑州废钢市场产业链冲击明显,短期内市场将处于供需两弱格局。
尤其值得关注的是,中原区现在的疫情是非常严重的 ,根据网友爆料的消息来看,解封对于他们小区来讲遥遥无期,那么此次疫情 ,明显是由于前期对疫情严重性的预估不足,才导致了疫情大规模的扩散,其次确诊以后密接隔离不及时对于确诊 ,感染者迟迟得不到隔离,又造成了新的传播与感染 。
郑州12月2号又要封城吗
〖壹〗、不是。通过查询郑州的疫情相关资料显示,郑州12月2号不是又要封城。12月1日晚 ,记者从郑州市疫情防控指挥部获悉,网传“12月2号、8号郑州又要封”是谣言。郑州,简称“郑” ,是河南省会,它是一个历史悠久的地区,是中国重要的内陆开放城市和历史文化名城 。地处华北平原南部,河南省中部偏北 ,黄河下游。
〖贰〗、没有。截止到2022年12月17日,郑州于2022年12月2日到8日没有封城 。郑州地处中国华中地区 、黄河下游、中原腹地、河南中部偏北,位于黄河中下游和伏牛山脉东北翼向黄淮平原过渡的交接地区。
〖叁〗 、截止2022年12月7日不封。截止2022年12月7日 ,通过查询郑州市疫情防控郑州12月2号不封城 。郑州,简称“郑 ”,史谓“天地之中” ,古称商都,今谓绿城,河南省辖地级市、省会、特大城市 、《促进中部地区崛起“十三五”规划》明确支持建设中的国家中心城市。
〖肆〗、截止到2022年12月2日 ,不封。根据新浪网表示,12月1日晚,郑州市疫情防控指挥部消息 ,网传“12月2号至8号郑州又要封 ”是谣言 。郑州市一般指郑州。郑州简称“郑”,史谓“天地之中”,古称商都,今谓绿城 ,河南省辖地级市。
〖伍〗、不是 。通过查询全国疫情防控公告了解到,经核实2022年12月2日全国疫情好转,因此是不会封城的。封城是指用强制力量使该城市与外界断绝联系或往来。
〖陆〗 、021年1月23日 ,武汉市封城,离汉通道关闭,禁止公共交通和私家车上路。2021年1月26日 ,湖北省全省范围内封省,离汉通道关闭,全省范围内禁止公共交通和私家车上路 。2021年1月27日 ,北京市发布通知,要求全市居民不要离开北京,非必要不进入人员密集场所 ,同时关闭了部分场所。
郑州封城!富士康高速路口“抢人”计划暂停,实施闭环生产
郑州航空港区在郑州市政府宣布封城一周后,将继续实施现有防控措施,富士康郑州厂区也将维持封闭生产状态。郑州封城背景及措施 郑州市新冠肺炎疫情防控指挥部在5月3日发布“73号通告”,宣布自5月4日零时至10日24时 ,全城实施封控管理 。
反映出制造业用人紧缺的问题。招聘抢人首先可以看出制造业人员紧缺的问题,富士康常年招人,有人进就有人出 ,人员的流动性非常大。这是制造行业普遍存在的用人问题,相比于其他工厂,富士康的待遇可能会好一些 ,但仍然是留不住人,用工紧张的问题一直存在 。还反映出制造行业的整体待遇不如新兴行业。
郑州富士康高速路口出现抢人的现象,公司之所以会有如此的举动 ,主要还是因为在郑州当地富士康集团大量的缺工人。尤其是在去到郑州找工作的时候,会发现郑州当地富士康集团所需要的员工也是特别的多,但是对于当代的一些年轻人都不想要进工厂 ,这主要还是源于工厂当中工资比较低 。
郑州富士康iPhone工厂在没有预警的情况下突然进入闭环生产,近来看来全球将会有超过10%的iPhone受到影响。疫情期间,由于苹果手机订单大幅减少,而苹果需要从供应商那里拿到大量的订单并进行发货。而苹果供应商主要是在中国的富士康香港以及台湾地区的供应商 。
前8个月河南外贸规模稳居中部第一,增速全国第六
尽管面临7月、8月的雨灾和疫情双重挑战 ,河南省的外贸经济依然保持了稳健的增长势头。据郑州海关的数据,今年前8个月,河南省的进出口总值达到了4770.1亿元 ,同比增长48%。其中,出口总额为2956亿元,同比增长42%;进口总额为1815亿元 ,同比增长52%。
河南前八个月的外贸表现稳健,在中部地区继续保持领先地位,其进出口总值达4770.1亿元 ,同比增幅达48% 。其中,出口额为2956亿元,增长42%;进口额为1815亿元 ,增幅达52%。这一成绩在中部地区中排名第一,且在全国排名中位列第12,增速排名全国第六。
尽管7月、8月遭遇了雨灾和疫情的双重挑战,河南省的外贸经济依然保持了强劲的增长态势 。据郑州海关的统计 ,今年前8个月,河南省的进出口总值达到了4770.1亿元,同比增长了48%。其中 ,出口额为2956亿元,增长了42%;进口额为1815亿元,增长了52%。
本文来自作者[南城]投稿,不代表温岭网立场,如若转载,请注明出处:https://m.rztrade.cn/wenling/42360.html
评论列表(4条)
我是温岭网的签约作者“南城”!
希望本篇文章《郑州市中部疫情/郑州市中原区疫情情况》能对你有所帮助!
本站[温岭网]内容主要涵盖:温岭网,生活百科,小常识,生活小窍门,百科大全,经验网,游戏攻略,新游上市,游戏信息,端游技巧,角色特征,游戏资讯,游戏测试,页游H5,手游攻略,游戏测试,大学志愿,娱乐资讯,新闻八卦,科技生活,校园墙报
本文概览:2021年郑州发生几次疫情〖壹〗、三次。2021年是郑州多灾多难的一年,先后经历了3次较大的疫情和一次特...