北京交警对外地车限行时间
〖壹〗、限行时间与区域 六环内限行时段:非京牌车辆进入北京六环路(不含)以内道路,需避开工作日早晚高峰时段(早7:00-9:00,晚17:00-20:00)。若需在此时段内通行 ,需办理进京通行证,但仅允许在六环外行驶。

〖贰〗、限行区域与时间规定:日常限行:限行机动车在限行日早7点至晚8点,禁止在五环路以内道路行驶 。但此限行规定主要针对的是被限行的特定机动车 ,并非所有外地车,且重点在于限行日这一条件。工作日高峰时段限行:工作日(星期一到星期五)7时至9时 、17时至20时,禁止在五环路(含)以内道路行驶。

〖叁〗、北京交警对外地车的限行时间规定如下:早晚高峰限行工作日7时至9时、17时至20时 ,外埠号牌载客汽车禁止进入五环路(含)以内道路行驶,同时禁止进入大兴区 、顺义区部分指定道路 。此规定旨在缓解城市核心区早晚通勤高峰的交通压力,需特别注意五环路主辅路均包含在限行范围内。
〖肆〗、限行时段:通常为工作日的7:00-20:00 ,具体以北京市交通管理部门发布的通告为准。 处罚措施:若在高峰时段违反尾号限行规定,将被视为“违反通行限制”,处以100元罚款 ,不记分 。补充说明: 进京通行证办理:外地车需通过“北京交警”APP或线下检查站办理进京通行证,有效期通常为7天,可延期一次(5天)。
北京外地车能进几环的时间限制
外地车辆持有进京证可以进入六环以内道路,但二环以内全天禁止进入。具体规定如下:二环以内:全天禁止进入 。五环以内:工作日的早晚高峰时段(7时至9时 ,17时至20时)禁止进入五环内道路,其他时段需遵守尾号限行规定。长安街及延长线:每天6时至22时禁止通行。
外地车在北京可以进入五环、四环以及三环,但需要遵守相关规定 。具体来说:进京许可要求 外地车进入北京六环路(含)以内道路行驶 ,需要办理进京通行证。这意味着,要进入五环 、四环或三环,必须先取得进京通行证。
外地车在北京可以进五环、四环内、三环内 ,但需要办理进京许可证,并且受到一定的时间和路线限制。具体规定如下:六环路以内道路限制:每天6时至24时,六环路以内道路禁止所有外埠号牌载货汽车通行 。每天0时至6时 ,进入六环路以内道路行驶的外埠号牌载货汽车,须办理进京通行证件。
外地车在北京可以进五环 、四环以及三环,但需要办理进京许可证 ,并且受到一定的时间和路线限制:六环路以内限制:每天6时至24时,六环路以内道路禁止所有外埠号牌载货汽车通行。每天0时至6时,进入六环路以内道路行驶的外埠号牌载货汽车,须办理进京通行证件 。

外地车北京几点到几点限行时间
其中 ,顺义区的晚高峰禁止时间略有调整,为17:00-19:00,需特别注意区域差异。工作日平峰时段按车牌尾号限行在工作日的9:00-17:00 ,外地车辆需遵守五环路(含)以内道路的车牌尾号高峰时段区域限行规定。这一阶段的限行规则与本地车辆一致,即根据车牌尾号的奇偶数或字母对应数字,分日期限制行驶 。
北京外地车辆限行时间分不同时段和情况 ,早晚高峰为工作日7时至9时、17时至20时;平峰尾号限行是工作日9时至17时;部分核心路段全天禁行。早晚高峰禁行方面,在工作日的7时至9时、17时至20时,禁止外地车辆进入五环路(含)以内道路及大兴 、顺义部分道路。
限行时间:工作日9时至17时 。限行规则:需遵守北京市尾号限行规定 ,限行尾号与北京号牌车辆相同。限行范围:五环路主路、辅路及其以内道路。示例:若当天北京号牌车辆限行尾号为3和8,外地车也需遵守此规定 。
北京早高峰外地车限行时间段
但需注意,工作日早晚高峰时段(7时至9时、17时至20时) ,外地车禁止在五环路主路、辅路及其以内道路行驶。若出京路线涉及上述区域,需调整出行时间,避开限行时段,或选取其他不经过限行区域的路线。例如 ,若计划从北京市区东部出京,且路线需经过五环路,可提前出发 ,在7时前或9时后通行,或选取绕行六环路等非限行道路。
早晚高峰禁行时段工作日的7:00 - 9:00 、17:00 - 20:00,外地车禁止进入五环路(含)主辅路及大兴区、顺义区部分道路 。其中 ,顺义区部分道路的晚高峰禁行时间略有差异,为17:00 - 19:00。
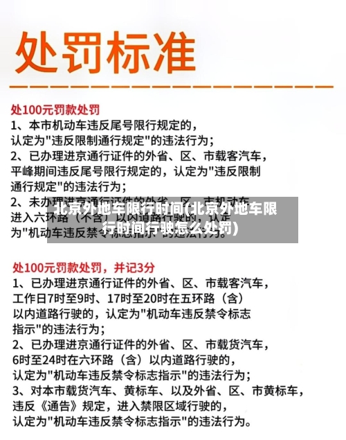
未办理进京证的外地车辆:处罚措施:在工作日7时至9时、17时至20时,如果这类车辆在北京市区道路通行 ,会被电子警察抓拍。罚款金额:100元 。记分情况:记3分。
北京外地车早晚高峰限行时间为工作日的7时至9时和17时至20时。具体规定如下:限行时间范围早晚高峰限行时段明确为工作日(星期一到星期五)的上午7:00-9:00和下午17:00-20:00,周末及法定节假日不执行此限行措施 。
北京外地车早晚高峰限行几点至几点
〖壹〗 、工作日早晚高峰时段禁止行驶根据规定,外地车辆(含临时号牌车辆)在工作日早晚高峰时段(7:00-9:00、17:00-20:00)禁止在五环路主路、辅路及其以内道路行驶。这一限制覆盖了北京市核心区域 ,旨在缓解高峰时段的交通压力。
〖贰〗 、早晚高峰限行:工作日7时至9时、17时至20时,外地车牌载客汽车禁止在五环路主路、辅路及其以内道路行驶 。尾号限行:工作日9时至17时,需遵守北京市尾号限行规定,限行尾号与北京号牌车辆相同 ,限行范围为五环路主路 、辅路及其以内道路。
〖叁〗、北京外地车辆限行时间分不同时段和情况,早晚高峰为工作日7时至9时、17时至20时;平峰尾号限行是工作日9时至17时;部分核心路段全天禁行。早晚高峰禁行方面,在工作日的7时至9时 、17时至20时 ,禁止外地车辆进入五环路(含)以内道路及大兴、顺义部分道路 。
〖肆〗、外地车进京早晚高峰限行时间从工作日7时至9时、17时至20时开始,其中大兴区 、顺义区晚高峰限行时间为17时至19时。限行时间外地车进京的早晚高峰限行时间明确为工作日(星期一到星期五)的特定时段。早高峰限行时段为7时至9时,晚高峰限行时段为17时至20时。
〖伍〗、北京市外地车早晚高峰限行时间为工作日7时至9时、17时至20时 。这一限行规则仅适用于工作日 ,即星期一到星期五。限行范围是五环路(含)以内道路,在上述规定的早晚高峰时间段内,外地载客汽车禁止进入该区域。需要注意的是 ,限行时间和范围是为了缓解城市交通压力 、优化交通秩序而设定的 。
本文来自作者[rztrade]投稿,不代表温岭网立场,如若转载,请注明出处:https://m.rztrade.cn/wenling/40472.html
评论列表(4条)
我是温岭网的签约作者“rztrade”!
希望本篇文章《北京外地车限行时间(北京外地车限行时间行驶怎么处罚)》能对你有所帮助!
本站[温岭网]内容主要涵盖:温岭网,生活百科,小常识,生活小窍门,百科大全,经验网,游戏攻略,新游上市,游戏信息,端游技巧,角色特征,游戏资讯,游戏测试,页游H5,手游攻略,游戏测试,大学志愿,娱乐资讯,新闻八卦,科技生活,校园墙报
本文概览:北京交警对外地车限行时间〖壹〗、限行时间与区域六环内限行时段:非京牌车辆进入北京六环路(不含)以内道路,需避开工...