今天限号多少?几点到几点
示例说明(以北京为例):若今日为周一,查询结果可能显示:限行尾号:4和9 。限行时间:7:00至20:00。限行区域:北京市五环路以内道路(不含五环路)。注:其他城市限行规则可能不同 ,如天津限行时间为7:00-19:00,成都为7:30-20:00,需以当地政策为准 。

南昌车辆限行时间为每天的7:00至22:00 ,今天是否限行需根据当日日期和车辆尾号确定;外地车在南昌也限行。以下是具体细节:南昌车辆限行时间:限行时段:每天的7:00至22:00。

00—20:00 。汽车限号是从工作日当天的7:00—20:00,对于违反现行规定的车辆,通常是警告、罚款(100-300元) 、扣3分这类的处罚。有些地区只警告、有些地区只罚款、有些地区既罚款又扣分。

北京车号限行尾号
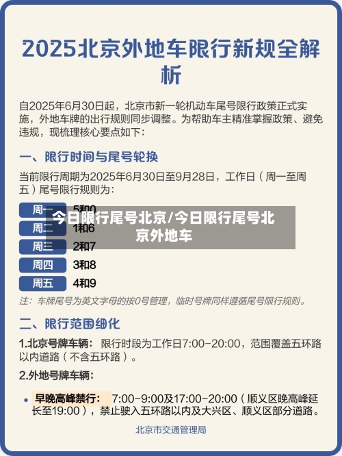
〖壹〗 、星期二:限行尾号为1和6的车辆。同样 ,车牌号最后一位数字为1或6的私家车,在星期二需遵守限行规定 。星期三:限行尾号为2和7的车辆。车牌号最后一位数字为2或7的私家车,在星期三不能上路行驶。星期四:限行尾号为3和8的车辆 。车牌号最后一位数字为3或8的私家车,在星期四需遵守限行规定。
〖贰〗、025年3月31日至2025年6月29日 ,星期一到星期五限行尾号分别为1和2和3和4和5和0。2025年6月30日至2025年9月28日,星期一到星期五限行尾号分别为5和0、1和2和3和4和9 。2025年9月29日至2025年12月28日,星期一到星期五限行尾号分别为4和5和0 、1和2和3和8。
〖叁〗、限行区域限行范围为五环路以内道路(不含五环路)。限行时间 本地车辆:工作日7:00-20:00限行 。外地车辆:7:00-9:00、17:00-20:00禁止载客汽车进入五环路以内;9:00-17:00按车牌尾号限行。

北京今日限行尾号是多少
〖壹〗、限行尾号:4和9。限行时间:7:00至20:00 。限行区域:北京市五环路以内道路(不含五环路)。注:其他城市限行规则可能不同 ,如天津限行时间为7:00-19:00,成都为7:30-20:00,需以当地政策为准。注意事项:节假日调整:法定节假日通常不限行 ,但双休日因调休补班时,可能按工作日规则执行限行。
〖贰〗 、今日(2025年7月16日周三)北京市限行尾号是2和7 。本周(7月14 - 7月20日)的限行尾号安排为:周一限行尾号是5和0;周二限行尾号是1和6;周三限行尾号是2和7;周四限行尾号是3和8;周五限行尾号是4和9;周六和周日不限号。
〖叁〗、北京机动车限行尾号在11月3日至11月12日期间的限行时段为每天3时至24时。具体说明如下:限行时段:在11月3日至11月12日期间,限行时段为每天3时至24时 ,即此时间段内符合限行规定的车辆不得上路行驶 。
〖肆〗、025年10月17日北京市限行机动车车牌尾号为3和8。根据北京市最新限行规定,2025年9月29日至2025年12月28日期间,机动车限行政策按星期分配尾号:星期一限行尾号4和9 ,星期二限行5和0,星期三限行1和6,星期四限行2和7,星期五限行3和8。若车牌尾号为英文字母 ,则统一按0号管理 。
〖伍〗 、04月18日周二(今天)5和0。限行时间:2023年04月03日至2023年07月02日,工作日07:00-20:00(节假日除外),限行区域:北京市:五环路以内道路(不含五环路)。限行规则:对进入限行区域的本市客车实行每天限制两个车牌尾号的车辆通行 。
北京今日限行尾号
限行时间:多为工作日早晚高峰时段 ,例如北京为7:00-20:00(节假日除外,双休日补班按工作日执行)。限行区域:明确划定范围,如北京为五环路以内道路(不含五环路)。示例说明(以北京为例):若今日为周一 ,查询结果可能显示:限行尾号:4和9 。限行时间:7:00至20:00。
近来仅能获取到2025年12月29日至2026年3月29日的限号信息,此阶段限号如下:工作日(星期一到星期五)7:00 - 20:00(五环路以内道路,不含五环路)进行尾号限行 ,具体限号安排为:周一限行尾号3和8;周二限行尾号4和9;周三限行尾号5和0;周四限行尾号1和6;周五限行尾号2和7。
今日(2025-09-26 周五)北京车号限行尾号为 4 和 9。
北京市自2022年10月10日起正式实施新一轮机动车尾号限行轮换,今日(10月10日)限行尾号为1和6 。 具体规则及补充信息如下:限行时间与范围时间:工作日7时至20时(节假日及星期六日不限行)。范围:五环路以内道路(不含五环路)。
今日(2025年7月16日周三)北京市限行尾号是2和7 。本周(7月14 - 7月20日)的限行尾号安排为:周一限行尾号是5和0;周二限行尾号是1和6;周三限行尾号是2和7;周四限行尾号是3和8;周五限行尾号是4和9;周六和周日不限号。
本文来自作者[rztrade]投稿,不代表温岭网立场,如若转载,请注明出处:https://m.rztrade.cn/wenling/38081.html
评论列表(4条)
我是温岭网的签约作者“rztrade”!
希望本篇文章《今日限行尾号北京/今日限行尾号北京外地车》能对你有所帮助!
本站[温岭网]内容主要涵盖:温岭网,生活百科,小常识,生活小窍门,百科大全,经验网,游戏攻略,新游上市,游戏信息,端游技巧,角色特征,游戏资讯,游戏测试,页游H5,手游攻略,游戏测试,大学志愿,娱乐资讯,新闻八卦,科技生活,校园墙报
本文概览:今天限号多少?几点到几点示例说明(以北京为例):若今日为周一,查询结果可能显示:限行尾号:4和9。限行时间:7:0...