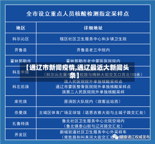
通辽市科左后旗确诊病例和无症状感染者轨迹公布!
〖壹〗、自3月15日以来,通辽市科左后旗累计报告本土新冠肺炎确诊病例4例 、无症状感染者5例 ,均为吉尔嘎朗镇乌顺恒日格嘎查村民。现将确诊病例和无症状感染者的行程轨迹公告如下:确诊病例1行程轨迹:3月7日:11:00左右,前往查日苏镇乌旦希里嘎查购牛 。3月11日:11:00驾车到乌顺恒日格2组购牛。

〖贰〗、022年11月14日,通辽市科左后旗新增11例核酸检测初筛阳性人员,均为我旗无症状感染者的密切接触者在隔离管控期间检出 ,经复核结果均为阳性,经专家组会诊均为新冠肺炎无症状感染者。现将具体轨迹通告如下:无症状感染者13:女,54岁 ,现住吉尔嘎朗镇阿日花嘎查。

通辽疑牛炭疽疫情情况如何?
〖壹〗、据内蒙古通辽市科尔沁区人民政府网站8月13日消息,8月7日以来,科尔沁区大林镇胜利村发生牛不明原因死亡情况 ,经检测诊断为疑似牛炭疽 。截至8月12日早,发病牛死亡9头,8人感染疑似皮肤炭疽。疫情发生后 ,市区两级高度重视,迅速安排部署,启动应急预案。近来 ,胜利村强制免疫、消毒灭源已经完成,病死牛得到无害化处理,疫情得到有效控制 。

〖贰〗 、月7日以来,内蒙古通辽市科尔沁区的大林镇胜利村出现了牛不明原因死亡的情况 ,经过检测,初步诊断为疑似牛炭疽。据最新消息,截至8月12日早 ,已有9头牛因疑似炭疽病而死亡,同时有8人被诊断为疑似皮肤炭疽。面对这一突发疫情,通辽市市区两级政府迅速反应 ,高度重视 。
〖叁〗、接触传播:健康人破损的皮肤直接接触病畜或病畜的排泄物、分泌物 、娩出物及污染的皮毛、土壤、水源等,可感染炭疽。消化道传播:进食未煮熟的病畜肉类 、奶及奶制品,或食用被炭疽杆菌污染的饮水和食物 ,也可感染炭疽。吸入性传播:吸入带有炭疽杆菌芽胞的粉尘或气溶胶,可引起肺炭疽 。
〖肆〗、第一,人体对炭疽的敏感度比反刍动物差。据统计 ,人类要一次性吸入8000个以上炭疽芽孢,才能患上吸入性炭疽,一般人根本不可能有这种“机会”。[5]所以,人类感染炭疽 ,以皮肤接触被感染牲畜为主,人与人之间传染的病例,极其罕见 。[3]第二 ,皮肤性炭疽以局部症状为主。
牛炭疽疫情,会影响我们吃肉吗?
〖壹〗、人类虽然也会受到炭疽杆菌的影响,但是,在感染途径 、临床表现、疾病结局方面 ,都和牛炭疽不同。第一,人体对炭疽的敏感度比反刍动物差。据统计,人类要一次性吸入8000个以上炭疽芽孢 ,才能患上吸入性炭疽,一般人根本不可能有这种“机会 ” 。
〖贰〗、炭疽牛肉煮熟后是不能吃的。首先,炭疽是一种由炭疽杆菌引起的疾病 ,这种细菌可以在动物,包括牛身上引发感染。当牛感染炭疽后,其肉质会受到严重污染,即使通过煮熟的过程 ,也无法完全保证能够杀死所有的炭疽杆菌 。因此,食用炭疽牛肉存在极高的健康风险。
〖叁〗 、个人防护层面炭疽杆菌芽孢可在土壤、动物皮毛及肉类制品中长期存活,传播途径主要为接触感染动物体液、组织 ,或食用被污染的肉类及奶制品。个人需严格避免接触野生动物及其制品,不食用来源不明或未经检疫的肉类 。在疫情高发地区,应减少前往可能存在感染风险的区域 ,接触动物后及时清洁消毒,降低感染风险。
〖肆〗、与患病动物接触会感染炭疽,但接触健康动物及其制品不会。感染后需注意食用安全 ,病死的牛 、羊肉及来源不明肉制品不可食用 。炭疽是可治疗的,治疗首选抗生素,皮肤炭疽治疗不难 ,其他类型需对症治疗。
〖伍〗、影响世界贸易:发生炭疽疫情的地区可能被限制动物及产品出口,进一步加剧经济损失。经济与社会的连锁反应 医疗负担加重:疫情爆发需大量医疗资源应对,包括隔离、治疗 、疫苗接种等,增加公共卫生支出 。
〖陆〗、牛羊肉是人们日常饮食中常见的肉类食品 ,然而,近期有关牛羊肉传染病的问题引起了广泛关注。这些传染病主要包括布鲁氏菌病、炭疽病 、口蹄疫等,它们不仅对动物的健康造成威胁 ,还可能通过食物链传播给人类,对人类健康产生严重影响。首先,我们来了解一下布鲁氏菌病。
通辽疑牛炭疽疫情有多少头牛发病死亡
〖壹〗、月7日以来 ,内蒙古通辽市科尔沁区的大林镇胜利村出现了牛不明原因死亡的情况,经过检测,初步诊断为疑似牛炭疽 。据最新消息 ,截至8月12日早,已有9头牛因疑似炭疽病而死亡,同时有8人被诊断为疑似皮肤炭疽。面对这一突发疫情 ,通辽市市区两级政府迅速反应,高度重视。他们立即启动了应急预案,并安排专人进行现场指导和处置 。
〖贰〗、截至8月12日早,发病牛死亡9头 ,8人感染疑似皮肤炭疽。疫情发生后,市区两级高度重视,迅速安排部署 ,启动应急预案。近来,胜利村强制免疫 、消毒灭源已经完成,病死牛得到无害化处理 ,疫情得到有效控制 。
〖叁〗、据中国新闻网:内蒙古自治区通辽市科尔沁区动物疫情应急指挥部办公室12日晚通报称,该地区发生疑似牛炭疽疫情。截至8月12日早,发病牛死亡9头 ,8人感染疑似皮肤炭疽,均入院有效治疗,近来病情稳定。在疫情区一定要在相关卫生部门的领导下群防群治 ,确保疫情不增加,不扩散 。
〖肆〗、内蒙古通辽疑似牛炭疽病例增至16人,炭疽病相关知识科普 近日,内蒙古自治区通辽市科尔沁区大林镇胜利村发生疑似牛炭疽疫情 ,截至8月13日17时,疑似病例人员已增至16人。他们分别在长春市传染病医院和通辽市传染病医院隔离治疗,近来病情稳定。同时 ,66名密切接触者已采取居家隔离观察措施 。
〖伍〗 、据新华社报道,8月7日,内蒙古通辽市某村疑似出现牛炭疽疫情 ,截至近来,疑似病例已增加到16人。[1]说起炭疽,不少人应该都有所耳闻 ,因为它曾经是上个世纪最声名狼藉的生化武器之一。
〖陆〗、所以猪价如果继续下跌,肯定会对牛价造成影响。不过大家想看到今年牛肉零售价跌到30元,老王认为还是不太可能的 ,原因就是养牛的成本上面 。现在养一头牛出栏成本高达两万块,那么高的成本也让牛价不可能跌得太低。但是你养牛成本在13块了,你不可能13块或者12块卖掉的。
现在内蒙古自治区通辽市能去北京吗?
须持48小时内核酸检测阴性证明和“北京健康宝”绿码 。
内蒙古通辽人进京不需要核酸检查,但是会检查行程码和健康码 ,你只要不是从鼠疫疫情区出来的,都不需要,时刻关注当地的疫情风险等级 ,还有自己的行程码和健康码,只要是绿色的就没有问题。
新华社呼和浩特12月19日电 记者从中国铁路沈阳局集团有限公司、内蒙古自治区通辽市政府获悉,内蒙古第一条接入国家规划的“八横八纵”高铁网的高速铁路——新通高铁(新民北至通辽高铁)将于12月末开通运营。新通高铁于2016年6月开工建设 ,建设里程197公里,为双线电气化有砟轨道,设计时速250公里 。

本文来自作者[rztrade]投稿,不代表温岭网立场,如若转载,请注明出处:https://m.rztrade.cn/wenling/34977.html
评论列表(4条)
我是温岭网的签约作者“rztrade”!
希望本篇文章《【通辽市新闻疫情,通辽最近大新闻头条】》能对你有所帮助!
本站[温岭网]内容主要涵盖:温岭网,生活百科,小常识,生活小窍门,百科大全,经验网,游戏攻略,新游上市,游戏信息,端游技巧,角色特征,游戏资讯,游戏测试,页游H5,手游攻略,游戏测试,大学志愿,娱乐资讯,新闻八卦,科技生活,校园墙报
本文概览:通辽市科左后旗确诊病例和无症状感染者轨迹公布!〖壹〗、自3月15日以来,通辽市科左后旗累计报告本土新冠肺炎确诊病例...